SCHEMI
HOME
SCHEMI FINALI VALVOLARI PP
TRIODI
300B PP 6SL7 6SN7
part1
part2
part3
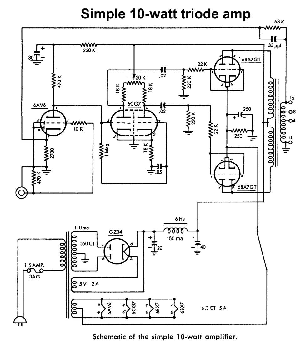
6BX7GT PP 6CG7 6AV6
6B4PP 6SN7 6SL7 Acrosound
6C33CB PP 6BM8
5998 PP CathodeLoadedOutput
SV572/3 PP ECL82
part1
part2
TETRODI-PENTODI
1614 PPP UTCW20 Williamson
1619 PP
1619 PP 2
25L6 PP parallelo 6SL7
50C5 PP
5881 PP 12AU7
5881 PP 12AT7
part1
part2
5881 PP ECC83
part1
part2
5881 PP UniversalAmplifier
part1
part2
6550 PP 6N1P EF86
6550 PPP
part1
part2
part3
6550 PP HeatkitW6M
6550 PP 6SN7
6AQ5 PP Incomparable
6CZ5 PP
6L6 PP 12AT7
6L6GC PP McIntoshMC240
6L6G PP Altec A333A
6L6 POPP 6SJ7 6SN7
6L6 PP 12AX7
6L6 PP 2WAY
part1
part2
part3
6L6 PP Controreazione Attiva
part1
part2
part3
part4
6P41S PP
6R3-1 PP
6V6 PP 6J5 6SJ7
6V6 PP Ampex A692
6V6 PP Automotive Amplifier
7027A PP LafayetteKT550
7189A PP
7189 PP Cabasse Polaris
7189 PP ECC83 EF86
7189 PP HiTone H220I
7189 PPJason O2E1
7355 PP Harman Kardon Award A300
7868 PP HiTone H225I
7868 PP HiTone H300
807 PP 6C5 6SN7
807 PP 6DJ8 6SL7
807 PP 6L6G
807 PPP 6DJ8 5687
807 PP 6SN7GT
part1
part2
part3
part4
807 PP 12AX7 12AU7
part1
part2
part3
807 PPP RCA
part1
part2
807 PP 6SN7
part1
part2
807 PP 6J7G 6SN7GT
part1
part2
part3
part4
807PP 6SN7GT Grommes215BA
ECL82 PP
ECL82 PP1
ECL82 PP2
ECL82 PP3
ECL82 PP ECC83
ECL82 PP Pamphonic 3000
ECL82 PP Mullard
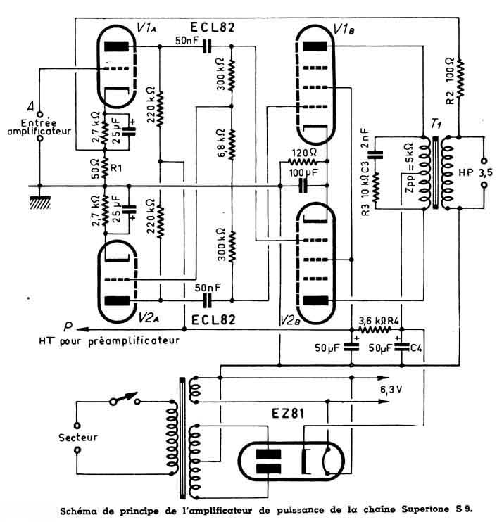
ECL82 PP Supertone S9
ECL82 PP Klein & Hummel VS56
ECLL800 PP
EL34 PP ECC83
EL34 PP 6AN8
EL34 PP Mullard
EL34 PP DynacoStereo70
EL34 PP 6SN7 Dynaco-Williamson
EL34 PP 6SN7 Acrosound-Williamson
EL34 PP Audiotecnic A320
EL34 PP Audiotecnic A540
EL34 PPJason A35-A235
EL34 PP Rogers RD Senior MK II
EL34 PP Lowther LL16 (stadio finale)
EL34 PP 6SJ7 input transformer
EL34 PP FranceCompact 70
EL34 PPP MagneticFrance
EL34 PP 6CG7
part1
part2
EL34 PP 6CG7 EF86 Dynaco-Mullard
EL34 PP or EL84 PP Mullard
part1
part2
EL500 PP Telewatt VS71H
EL84 PPP ECC81
EL84 PP ECC82
EL84 PP ECC83 1
EL84 PP ECC83 2
EL84 PP Audiotecnic A412
EL84 PP Filson V215S
EL84 PP Jason J10
EL84 PP Meteor Stereo
EL84 PP Pilot Angleterre HF11A
EL84 PP Dynaco
EL84 PP DirectCoupling
part1
part2
part3
EL84 PP MBLE BBO846
part1
part2
EL86 PP ECC83 EF86
EL86 PP ECC83
EL86 PP Lafayette KT250A
KT66 PPP 6SN7GT
KT66 PP EL34 TwoWayAmpli
KT66 PP LeakTL12
KT66 PP Williamson1949
KT66 PP Quad II
KT66 PP QUADacoustical
part1
part2
part 3
part4
KT66 PP or KT88 PP ultralinear
part1
part2
KT77 PP 8759
KT88 PP
KT88 PP 12AU7-AX7 acrosound
KT88 PP 6AN8 Dynakit mkIII